中国储能网讯:日前,南方能监局发布了《广东调频辅助服务市场交易规则(试行)》的文件,早在2017年7月份晶见就分享过调频服务市场规则的征求意见稿(点此阅读),相对一年前的征求意见稿只有11页的篇幅,试行的规则文件已经充实至24页,参与市场调频的市场主体在补偿、考核方面的细则也更加完善。
根据通知文件,广东的调频辅助服务市场将在9月1日启动试运行并开始结算,这是一个重要的时间节点,作为支撑现货市场运行的辅助服务市场,辅助服务市场开干,也意味着电力现货市场正在马不停蹄的路上。
接下来,晶见继续对文件进行划重点,首先我们需要了解的是南网统一调频控制区以两广交流断面为界,划分成A区和B区。
在现货市场正式运行之前,调频里程的申报价格上限为15元/兆瓦时,下限为6元/兆瓦时,市场采取统一出清价格的方式,也就是最后一个中标电厂的排序价格。
值得注意的是,参与广东调频市场的市场主体主要有三个部分的费用,分别是补偿、缴纳和考核,中标的发电单元可以获得所提供调频里程的补偿费用,提供合格AGC服务的均可获得容量补偿费用。
至于这个容量补偿费用的标准,在现货市场开始之前,未中标的发电AGC单元是3.56元/兆瓦时,中标的则是12元/兆瓦时,所以说中标的AGC单元是有两部分的收益:调频里程补偿+容量补偿。
此外在考核上也要注意,AGC单元调节速率、响应时间和性能考核是考核项,最主要的是调节速率,一旦不满足,合格率就变成50%。此外还有其他机组的考核,就不一一详述,可以自行查看文件。
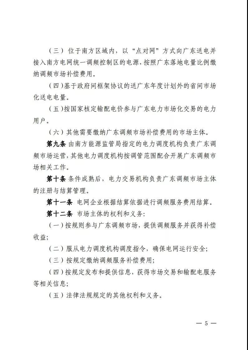
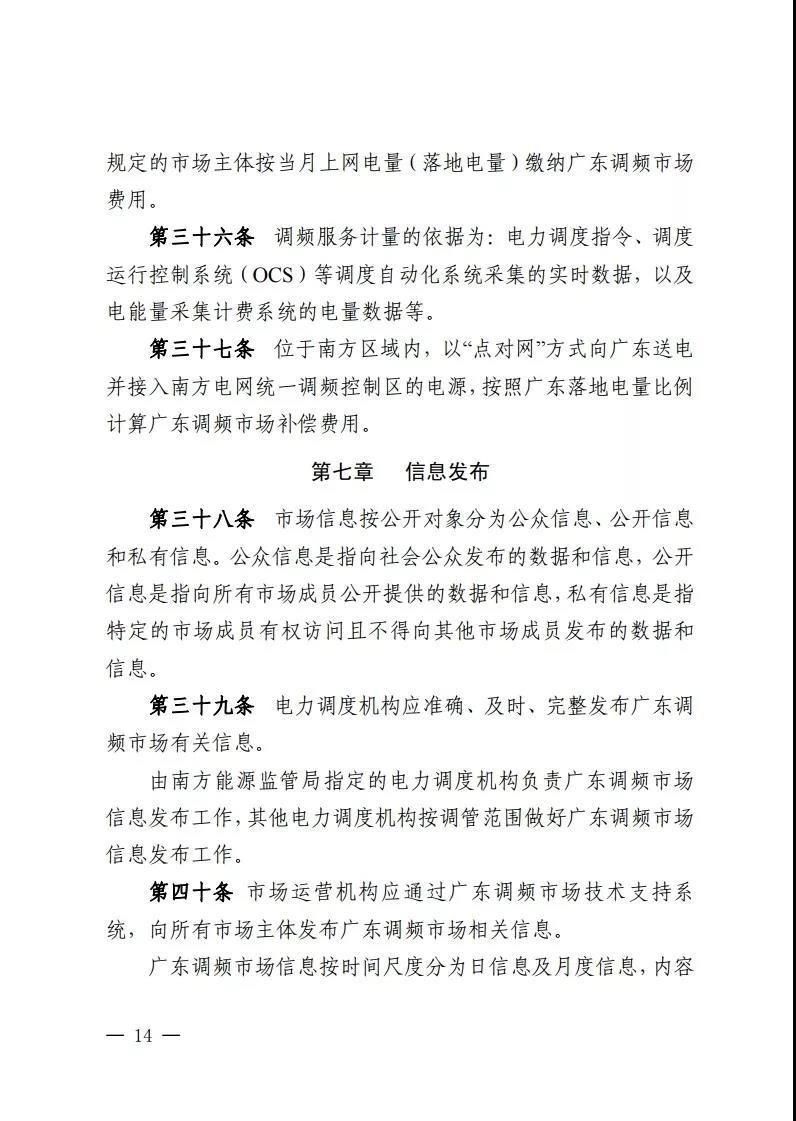
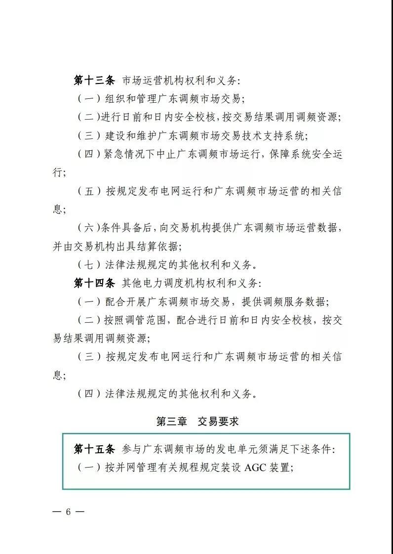
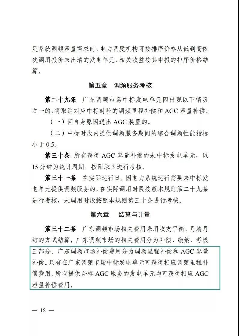
最后,附上原文件:


